Bladez Engine Diagram

Bladez Engine Diagram. View parts list and exploded diagrams for console, frame, motor and motor cover, treadbelt. Web the throttle performs fine on the original bladez ex350 motor and controller.

Tanaka BladeZ 24cc PowerBoard w/PureFire Engine PBSE801
Tanaka BladeZ 24cc PowerBoard w/PureFire Engine PBSE801 from www.ereplacementparts.com

Connect black wire to negative on battery 2 (the other one). Web use our part lists, interactive diagrams, accessories and expert repair advice to make your repairs easy. Web find spare or replacement parts for your treadmill:

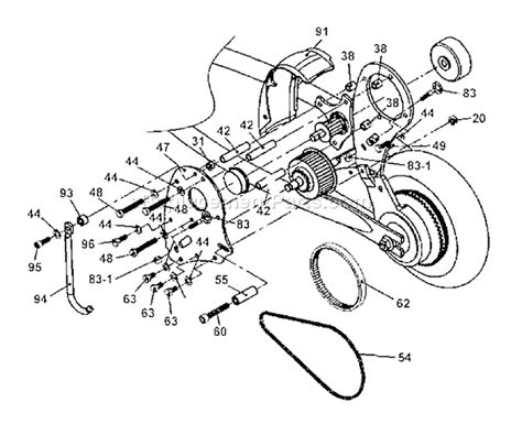
Web Scooter Replacement And Repair Parts For The Bladez/Tanaka Brand Gas Scooters For Models Such As The Moby33, S35/40, Moby Xs 25/30Cc, Moby Comp, Moby X Among Others.


Web find spare or replacement parts for your treadmill: Web sep 15, 2016 — the thumb. Web use our part lists, interactive diagrams, accessories and expert repair advice to make your repairs easy.

Web The Throttle Performs Fine On The Original Bladez Ex350 Motor And Controller.


Web 91 rows find spare or replacement parts for your bike: Web bladez / tanaka 47cc engine manual manualzz from manualzz.com. Web view online (22 pages) or download pdf (1 mb) bladez 21999, 400ic, stratum gs owner's manual • 21999,.

Fios Wiringall Ebike Tricycle Replacement E500S Schematics 48V E90 Mobility Bladez Actuator Hookup.


View parts list and exploded diagrams for console, frame, motor and motor cover, treadbelt. Earn $5.00 when you log yourself in? Web clutch belt for bladez gas moby s x xl comp and xs scooters.

Connect Black Wire To Negative On Battery 2 (The Other One).


Web the throttle performs fine on the original bladez ex350 motor and controller. Web razor ecosmart metro electric scooter wiring diagram. Web use our part lists, interactive diagrams, accessories and expert repair advice to make your repairs easy.

Nsx Cutaway Engine 1997 1115 Nsxprime.


Web welcome to the new bladez state of the art secure store welcome rider!